ความรู้แน่น ฟรีสำหรับชุมชน ArduinoAll ที่นี่เท่านั้น

ฟรีและดีที่สุด คอร์สอบรม Arduino + NodeMCU
ทำเพื่อแบ่งปัน ห้ามนำไปจำหน่าย หรือเก็บเงินค่าเรียน
  !!!


  


AllNewStep รับประกันคุณภาพทุกชิ้น วันจันทร์-ศุกร์แจ้งชำระสินค้าก่อน 14.00 จัดส่งทันทีวันนี้ค่ะ

กรุงเทพ /ภาคกลาง ได้พรุ่งนี้


*** สินค้าทุกชิ้น ถ้าสามารถทำรายการสั่งซื้อได้ แสดงว่ามีครบทุกรายการค่ะ *** 

พิมพ์ค้นหาบทความ หัวข้อกระทู้ และสินค้าในเว็บ AllNewStep ได้ที่นี่
QUOTE 

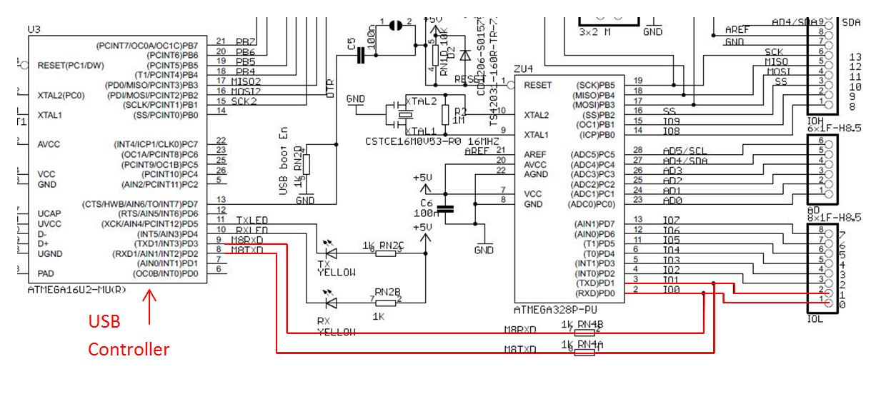
Arduino Uno R3 แบบ SMD มีรูปที่เป็นวงจรข้างในปะครับ (ผมก็มือใหม่อธิบายไม่ถูกครับ)

เอกพันธ์

Arduino Uno R3 แบบ SMD มีรูปที่เป็นวงจรข้างในปะครับ (ผมก็มือใหม่อธิบายไม่ถูกครับ) 

แบบนี้อะครับ แต่เป็นของตัวนี้อะครับ 

QUOTE 
ความคิดเห็นที่ #1
เจ้าของร้าน

ขอเวลาหาก่อนนะครับ

โดยหลัก ๆ แล้ววงจรกับชิฟเหมือนเดิม

เปลี่ยนตรงติดต่อ usb เป็น CH340 ครับ

แสดงความคิดเห็นที่ 1-1 จากทั้งหมด 1 ความคิดเห็น
ขาย ARDUINO
คุณภาพ อันดับ 1

ได้รับรางวัลร้านยอดเยี่ยม
ตั้งแต่ปี 2558
ขาย Arduino
วีดีโอสอน Arduino

สอน esp8266

สอน Arduino IoT
สอน Arduino แบบเร็ว

สอน NodeMCU

อุปกรณ์ Arduino

MEMBER ZONE

พูดคุย-สอบถาม